QGreenland-Net OGDC Project Overview

Robyn Marowitz
Rushiraj Nenuji
Alyona Kosobokova
Trey Stafford

2025-04-18

Meet the team


Alyona (ADC)

Rushiraj (ADC)

Robyn (NSIDC)

Trey (NSIDC)

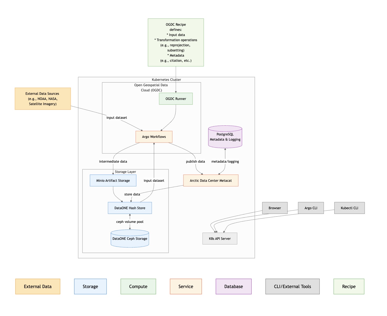
Open Geospatioal Data Cloud

High Level OGDC Overview

OGDC Operations

OGDC Example

The Water temperature, salinity, and position-geographic data taken from seal tags, in coastal Greenland from 2010-08-31 to 2012-05-14 dataset provides a simple use-case.

The primary data file is a .csv with no spatial metadata:

"Cruise","Station","Type","Date","Longitude","Latitude","depth_from_surface","Pressure","Temperature","Salinity","Fluorescence","Oxygen"
"ct71-01-10",1,"B","2010-08-31 12:00",-43.3587,60.0247,0,2,5.639,29.87,999,999
"ct71-01-10",1,"B","2010-08-31 12:00",-43.3587,60.0247,NA,3,5.6071,29.87,999,999
"ct71-01-10",1,"B","2010-08-31 12:00",-43.3587,60.0247,NA,10,4.8221,30.2596,999,999
"ct71-01-10",1,"B","2010-08-31 12:00",-43.3587,60.0247,NA,12,4.5924,30.4161,999,999
"ct71-01-10",1,"B","2010-08-31 12:00",-43.3587,60.0247,NA,13,4.3179,30.586,999,999
"ct71-01-10",1,"B","2010-08-31 12:00",-43.3587,60.0247,NA,17,3.6478,30.899,999,999
"ct71-01-10",1,"B","2010-08-31 12:00",-43.3587,60.0247,NA,18,3.0415,31.252,999,999
"ct71-01-10",1,"B","2010-08-31 12:00",-43.3587,60.0247,NA,20,2.2182,31.6582,999,999
"ct71-01-10",1,"B","2010-08-31 12:00",-43.3587,60.0247,NA,23,0.8525,32.2843,999,999

Making seal-tags “analysis-ready”

ogr2ogr \
  -lco ENCODING=UTF-8 \
  -makevalid \
  -s_srs "EPSG:4326" \
  -t_srs "EPSG:3413" \
  -oo X_POSSIBLE_NAMES=Longitude -oo Y_POSSIBLE_NAMES=Latitude \
  /output_dir/ct71_ODV_epsg3413.gpkg /input_dir/ct71_ODV.csv

How?

  • Cloud-based distributed computing environment
    • Kubernetes
  • Workflow management technology
    • Argo
  • Integration with DataONE network of repositories
    • ADC-hosted with access to DataONE data
  • A reusable mechanism for expressing what transformations are applied to a dataset
    • Recipes
  • Open-source focus.
    • GitHub hosted code, documentation, and recipes

OGDC Architecture

Example Recipe

meta.yaml file identifies key metadata, including the source to pull data from.

name: "Water measurements from seal tag data"
id: "seal-tags"
inputs:
  urls:
    - "https://arcticdata.io/metacat/d1/mn/v2/object/urn%3Auuid%3A31162eb9-7e3b-4b88-948f-f4c99f13a83f"

recipe.sh is a bash file that lists a sequence of operations to transform the dataset.

ogr2ogr \
  -lco ENCODING=UTF-8 \
  -makevalid \
  -s_srs "EPSG:4326" \
  -t_srs "EPSG:3413" \
  -oo X_POSSIBLE_NAMES=Longitude -oo Y_POSSIBLE_NAMES=Latitude \
  /output_dir/ct71_ODV_epsg3413.gpkg /input_dir/ct71_ODV.csv

OGDC Architecture

OGDC-runner

  • Responsible for transforming a recipe into an Argo workflow that
  • Python-based. Utilizes the Hera Python SDK for programatically constructing Argo workflows.

Argo Workflow

Handling workflows with Argo and K8s

Seal-tag Argo Workflow

Scaling Viz workflow

Tiling Workflow

References

Thank you!